一、 设计目的
-
支持Spring Boot 服务下,Redis + Caffeine的高性能分布式缓存的实现。
-
减少应用服务的集成接入成本,快速实现缓存, 通过AOP方式拦截处理, 不侵入原业务逻辑。
-
支持多种功能特性,如异步、超时(全局/单条控制)、压缩等,满足各种业务场景需要。
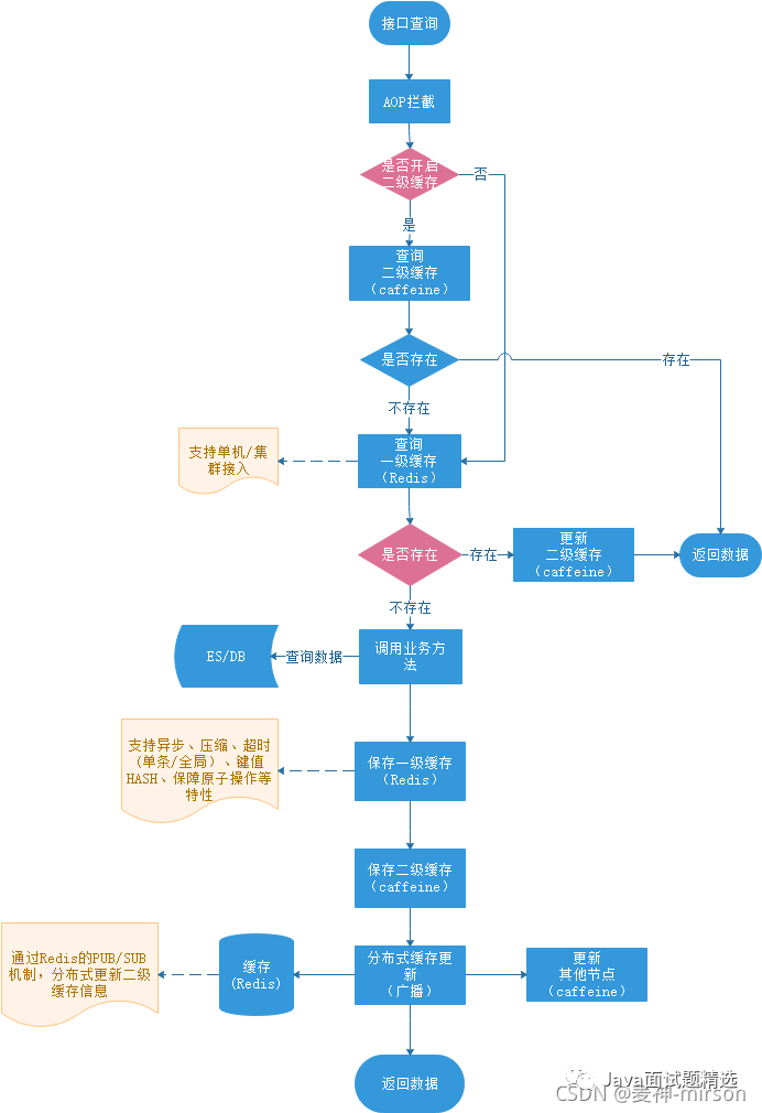
二、 服务结构

-
应用服务通过集成GEMINI-CACHE缓存组件, 实现对应用服务接口的缓存功能,内部通过AOP机制做拦截处理, 不侵入业务逻辑, 支持一级、二级缓存的保存、更新与删除,以及实现分布式缓存的同步功能。
-
一级缓存采用Redis集群/单机实现,通过强大的Redisson组件做封装处理, 支持按业务类别分类缓存设计,支持全局超时以及具体某条数据的超时控制,内部支持高性能的序列化组件以及压缩组件的处理。
-
二级缓存采用Caffeine做实现,Caffeine是高性能的本地缓存组件,功能全面, 支持多种配置,支撑各种应用场景,实现了Caffeine多节点与Redis的缓存同步处理。
-
针对实时性要求较高的场景,提供二种方案, 第一种是通过特定的注解标记, 加在更新操作接口中, 实现缓存的更新;第二种是可以采用监听kafka+canal数据源, 这种方案对业务无感知,后期再做设计实现。
三、设计实现:
现有功能设计实现:

主要实现说明:
A) 如何实现数据的缓存?
-
通过AOP方式对接口层进行拦截,不侵入原有接口处理逻辑。
-
根据配置的规则, AOP判断哪些接口需要做缓存处理。
-
解析入参对象,根据注解传入的参数确定缓存的key值, 为提升效率,支持SHA算法标记key值。
-
根据缓存key,首先查找二级缓存(Caffeine)信息,如果存在, 直接返回数据,如果不存在, 则查询一级缓存Redis,如果存在,则同步更新至Caffeine二级缓存。
-
如果进入一级缓存Redis不存在, 则调用原有方法处理, 并将处理结果放置一级缓存, 同时放置二级缓存,再发送广播, 通过Redis的Pub/Sub机制, 让其他节点同步更新缓存。
B) 如何处理实时性要求较高的场景?
在新增/修改的地方, 增加CachePut或CacheDelete注解,该注解会采用广播方式,通知其他节点对一级/二级缓存进行强制更新。(此种方式需要确保注解增加到所有更新操作的接口。)
C) 如何保障分布式缓存的一致性?
实现机制:先更新一级Redis的缓存, 再更新二级Caffeine缓存, 查询的时候, 先查询二级缓存, 再查询一级缓存, 即便二级缓存Caffeine更新失败,会查询一级缓存, 然后再更新二级缓存。
那么问题来了, 如果缓存数据在过程当中出现了变化, 是否会产生不一致?不会, 因为是通过Redis的PUB/SUB机制,收到消息后会直接清除二级缓存(并非直接修改),查询的时候二级缓存不存在, 则会从一级缓存中重新加载最新数据。
但是在极端情况下(应用服务宕机、网络抖动), Redis的PUB/SUB机制是无法保障消息的可靠性,可以设定Caffeine缓存的有效期来保障(即便未能及时更新, 也只是短暂影响), 后续会接入专业的消息队列来保障消息的可靠性。
D) 如何保障高效的性能?
-
支持操作线程池与缓存连接池,以及底层通过Netty连接,能够较大提升缓存操作性能。
-
支持异步, 键值SHA,数据序列化压缩,通过请求合并,LUA脚本, 进一步提升缓存性能。
-
采用高性能的Caffeine作为二级缓存库,基于Java8的高性能缓存库,提供最佳的命中率。
后期功能规划设计:

A) 后期通过AOP拦截, 可以支持热点监测机制,对于调用比较频繁的接口,在一定时间窗内做统计, 并将该接口纳入缓存控制。实现自动化的热点缓存处理, 可以防止突发峰值请求,造成某些接口负荷压力过大,保障系统的性能与稳定性。
B) 在缓存实时性同步方案上, 通过Kafka+Cannal方式监听数据源进行更新, 这种方式对业务方无感知, 每个应用服务节点, 开启对业务数据源变化的监听,每个节点监听1个partition分区,提升并发消费能力,partition分区应根据ID进行取模, 确保每条数据都落至相同的partition分区, 不会造成顺序错乱问题。如果检测发现数据产生变化, 则需要清理该表所涉及的缓存信息,从而保障缓存的实时性与一致性。
四、使用说明
POM增加依赖:
直接引入gemini-cache组件
/**
* 更新订单信息
* @param orderNo
* @return
*/
@CachePut(cacheNames = "gemini_cache_order", keyExpression = "#param1", TTL = 10)
@Override
public String updateOrder(String orderNo){
log.info("enter updateOrder method, orderNo: " + orderNo);
return "get order, update orderNo: " + orderNo;
}
测试验证
1)第一次请求:

查看控制台输出:

2)第一次请求:

控制台不会有任何输出, 直接从Caffeine获取缓存数据。这里caffeine设定的缓存时间为30S时间,Redis的全局超时缓存为60S。
3)调用更新接口:

调用更新接口后, 输出了“update orderNo” 的信息,再次调用查询接口:

可以看到, 数据及时进行了更新处理。
五、项目源码地址
https://github.com/mirson6/gemini-cache
来源:blog.csdn.net/hxx688/article/
details/120601972
构建高质量的技术交流社群,欢迎从事编程开发、技术招聘HR进群,也欢迎大家分享自己公司的内推信息,相互帮助,一起进步!
文明发言,以
交流技术、职位内推、行业探讨为主
广告人士勿入,切勿轻信私聊,防止被骗

本篇文章来源于微信公众号: Java面试题精选
微信扫描下方的二维码阅读本文

Comments NOTHING