发布于 2025-09-30
摘要
最近开发了一个内部消息组件,逻辑大体是通过定义注解 @MessageHub,在启动时扫描全部bean中有使用了该注解的方 …
以笔触记录岁月的轻盈与温柔。
最近开发了一个内部消息组件,逻辑大体是通过定义注解 @MessageHub,在启动时扫描全部bean中有使用了该注解的方 …
点击“码语”,关注,置顶公众号 每日技术干货,第一时间送达! 1 前言 分布式锁一般有三种实现方式: 1. 数据库乐观锁; 2. …
环境:SpringBoot2.7.18+Redis6.2.6+Redisson3.18.0 1. 简介 Redisson 是 Re …
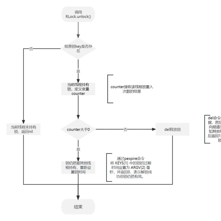
如果文章中代码不便于阅读,请使用电脑查看或点击阅读原文。 0 开发环境 JDK:1.8 Spring Boot:2.7.18 1 …
一、业务场景 在多线程并发情况下,假设有两个数据库修改请求,为保证数据库与redis的数据一致性,修改请求的实现中需要修改数据库后 …
上方蓝色“程序员追风”,选择“设为星标”回复“资料”获取整理好的面试资料原文:blog.csdn.net/Ascend1977/a …
前言 做一些C端业务,不可避免的要引入一级缓存来代替数据库的压力并且减少业务响应时间,其实每次引入一个中间件来解决问题的同时,必然 …
你知道的越多,不知道的就越多,业余的像一棵小草! 你来,我们一起精进!你不来,我和你的竞争对手一起精进! 编辑:业余草 来源:ju …
作者:长江水面写日记链接:https://juejin.cn/post/6961380552519712798 一、Redisso …
1. 前序 Redis 数据库里面的每个键值对(key-value-pair)都是由对象(object)组成的,每次在数据库中新创 …